Mr. Patrick Wilson, Mr. Dan Velte, Mrs. Elizabeth Dilullo Brown, Mr. Brent Stahlnecker,
I’m writing to you in your positions as CEO, VP of Operations, EVP & Chief Marketing & Business Relations Officer, and Senior Director of Risk Management respectively.
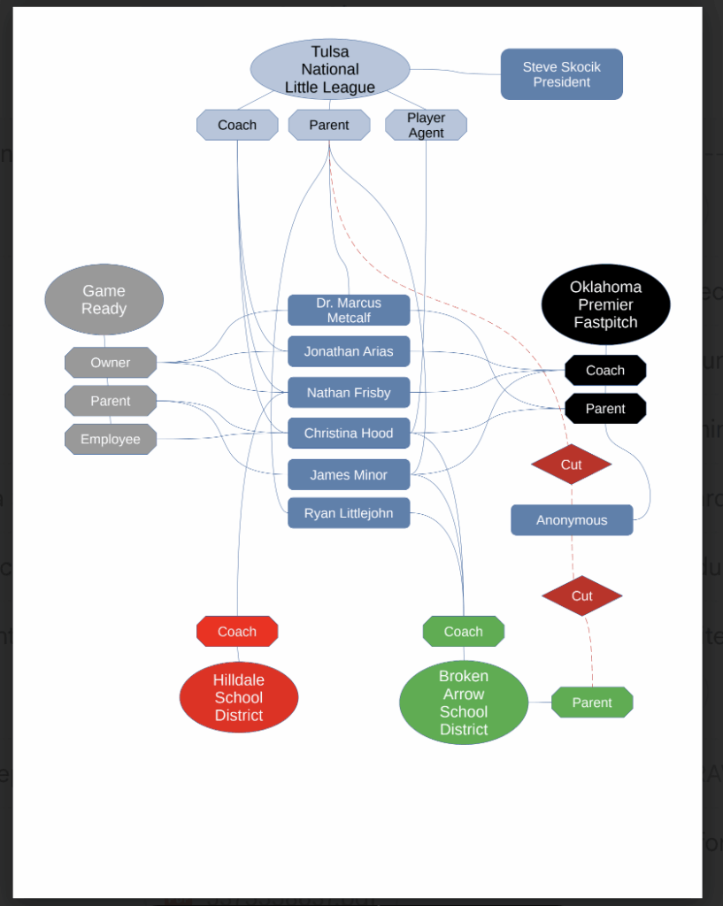
I would like to bring to your attention individuals profiteering from the Little League Trademark by entities not affiliated with Little League. The incorporated entity “Tulsa Little League Inc.” that currently holds facility contracts with the city of Tulsa and county of Tulsa, Oklahoma, has put the Little League trademark at risk. This organization is not affiliated with Little League, however is owned by Steve Skocik, who also serves as President of a separate entity, “Tulsa National Little League” (2 emails attached). “Tulsa Little League Inc.” is currently under investigation by the city attorney of Tulsa and the Tulsa County Parks & Rec department (both CC’d on this email) for failure to pay utility bills for ten years and failure to file federal taxes for at least five years, among other illegalities. “Tulsa Little League Inc.” had also allowed their facility insurance to lapse for a brief period of time (email thread attached with Steve Skocik), causing a possible liability risk for Little League due to the affiliation by name and that District 1 Oklahoma Little League does not appear to be incorporated. At the same time, “Tulsa Little League Inc.” rents facilities to many programs that are not affiliated with Little League, as detailed in these emails.
I am copying in this email an attorney who is investigating “Tulsa Little League Inc.” and is researching legal options to hold “Tulsa Little League Inc.” accountable for their negligence over the past decade (another email attached). This research may also indicate that Mindy Abbott (current Oklahoma District 1 District Administrator) is most likely involved because Steve Skocik is listed as her lone staff member, as Safety Officer for Oklahoma District 1.
Additional profiteering can be traced to the company “GameReady Tulsa”, which is owned by three parents associated with the Tulsa National Little League Softball program, two of which are coaches. A GoFundMe page (https://www.gofundme.com/f/
Not only is “Tulsa Little League Inc.” monopolizing the local Tulsa youth baseball and softball markets with questionable business structures, they are also bullying chartered leagues that actually want to run legitimate Little League programs across the entire state of Oklahoma. A recent conference call between Deer Creek Little League, a Pottawatomie County Little League, and Dan Velte, took place without representation from Tulsa National Little League nor Oklahoma District 1. During the call, Dan Velte sided with the unrepresented Steve Skocik and Mindy Abbot and has empowered the two to continue their existing behavior in alienating the rest of the dedicated Oklahoma Little League volunteers throughout the state. This alienation is also preventing additional leagues from being formed, in direct violation of Little League’s “Grow the Game” initiative. Deer Creek and Pottawatomie volunteers have been slandered by multiple Little League officials to the point where even local residents and municipalities are following suit, exacerbating the public impression that the Little League trademark represents an unregulated, corrupt organization from top to bottom. Adding to the negative public impression, Sam Ranck (Senior Director of Strategy and Development), has personally spent time in Oklahoma City, helping to charter a non-standard league for the Oklahoma City Parks & Rec department. When looking at PlayLittleLeague.org, the Oklahoma City Parks & Rec Little League boundary clearly overlaps and encroaches upon Deer Creek Little League, raising questions about how this was allowed to happen and who is truly running Oklahoma District 1.
Cease and Desist letters have been sent from Little League international to protect the Little League trademark in the past, some for valid reasons. I’m sure you don’t need a reminder of any of them, since most of the recipients of these letters have not even come close to the egregious violations that Steve Skocik has made under the supervision of Mindy Abbott. These instances of profiteering by multiple adults in Oklahoma identified here requires attention from those who protect the Little League trademark as has been done in the past by Little League International.
The data in this email has been shared with members of the media, who will be reporting on this story in the near future and may expose all of the adults that have participated in these profiteering and collusion efforts within the Little League hierarchy.
I hope the Risk Management team at Little League has been informed of the trademark violations exercised by the individuals referenced above and that Little League chooses to defend their trademark before Little League is forced to do so by the media and/or the legal system.
Sincerely,
Anonymous Little League Volunteer & Concerned Citizen
Disclaimer: All email attachments either to or from a tulsacounty.org email address were obtained through a legal Open Records Request under the Oklahoma Open Act (ORA). Further information can be found here: https://oklahoma.gov/



















































































